sales@ipc2u.com
+886 (2) 2930 1196
Industrial Automation Systems
Solution
Custom Design
Support
News
Knowledge Base
About us
Product Request
Solution
Custom Design
Support
News
Knowledge Base
About us
sales@ipc2u.com
+886 (2) 2930 1196
Home
Catalog
Industrial Automation
Signal Conditioning Modules
Industrial Voltage and current
8B33-03
8B33-03
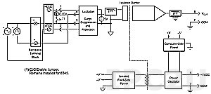
Analog Voltage Input Module, Input 0...+10 V, Output 0...+5 V
Price on request
Get a Quote
8B33-03